文/专栏机构 中投研究
执笔:吴撼地

2019年3月5日,欧盟理事会通过了外资审查框架法案。这是欧盟层面首个基于安全和公共秩序对外资进行审查的立法。该法案将于3月21日正式对外公布,公布20天后生效,生效18个月后正式实施。该法实施后,欧盟对我企业投资监管将趋严。法案将对我企业对欧投资产生的影响宜引起高度重视,加以妥善应对。
一、法案产生背景
目前,欧盟28个成员国中,奥地利、丹麦、德国、芬兰
法国、拉脱维亚、立陶宛、意大利、波兰、葡萄牙、西班牙以及英国等12个国家建立了外资审查机制,但这些机制在审查范围审查程序等核心内容方面有较大差异。这些差异表现在各成员国的审查机制适用范围的不同、投资审查标准(定性标准或定量阈值)的不同、审查领域(被视为战略性的行业或行为)的不同、审查原因(国防、公共安全和公共政策)的不同、审查程序(事先授权或事后审查)的不同、审查时间(2~4个月不等)的不同,以及审查后的决定(批准、反对或者在某些条件下批准)不同等。总体上,整个欧盟层面的外资安全审查呈现无中心化、碎片化特点。由于缺乏统一立法,外资安全审查是欧盟委员会的权力真空地带,欧盟委员会在该领域不具有决定权也几乎没有影响力。
近年来,美国、中国等国对欧投资规模持续扩大,投资格局发生变化,引发了些欧洲大国的担忧。从外资总量来看,欧盟一直是全球最具吸引力的外商投资地。但近些年来,海外投资越来越重视各国的战略资产,国有企业在全球经济中发挥越来越大的作用,这些企业热衷于收购关键技术、基础设施、敏感信息等领域。据欧盟统计,计算机与电子产品是第三国在欧盟并购和绿地投资最多的领域。2017年二季度,第三国在欧盟计算机和电子产品领域的并购金额超过323亿欧元。但相比之下,对欧盟的传统制造业的外国直接投资再次放缓。
高科技领域投资增长使得欧洲一些国家感到利益威胁。欧盟对高科技领域的外资并购非常审慎,担心其威胁欧盟核心利益,这些领域包括航空航天、可再生能源、生物技术、消费电子产品、电子元件、化学品、发动机/涡轮机、医疗设备、制药、半导体、软件/IT服务、空间/防御等。欧盟委员会认为,外国国有控股公司在这些战略地区的收购可能会让第三国利用这些资源,这不仅损害了欧盟的技术优势,也使得欧盟安全或公共秩序陷入危险。
基于以上考虑,2017年2月,德国、法国和意大利向欧盟委员会提交了一份倡议信,指出由于外资大规模并购使欧盟先进技术流失严重,应采取更为统一有效的规制手段。欧盟委员会做出响应,于2017年9月对外公布了基于安全和公共秩序考虑的欧盟外资安全审查法案草案,并随即进入立法程序。
二、法案的主要内容
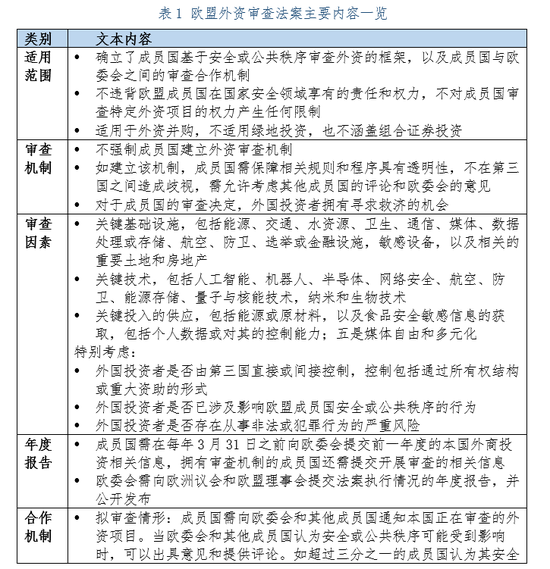
欧盟理事会通过的法案确立了欧盟外资审查合作与信息交流机制,扩大了欧委会话语权,但同时保留了成员国最终决定权。法案文本共17条,规定了适用范围、审査机制、审查因素、合作机制、年度报告、影响欧盟利益的外资项目、信息要求、国际合作、评估等内容。


以上主要内容可归纳总结如下:
(一)基本原则
欧盟成员国在国家安全领城仍具有独立的责任和权力;成员国仍保留各自外资安全审查机制,并具有建立、调整、修改的权力;欧盟及第三国可对成员国外资安全审查提出建议,但成员国掌握最终决定权。
(二)审查范国及考量因素
1、需考虑影响安全或公共秩序的投资领域:
(1)关键基础设施,包括能源、交通、水资源、卫生、通信、媒体、数据处理或存储、航空、防卫、选举或金融设施,敏感设备,以及相关的重要土地和房地产;
(2)关键技术,包括人工智能、机器人、半导体、网络安全、航空、防卫、能源存储、量子与核能技术,以及纳米和生物技术;
(3)关键供应,包括能源或原材料,以及食品安全;
(4)敏感信息获取,包括个人数据或对其的控制能力;
(5)媒体自由和多元化。
2、需考虑影响欧盟整体利益的外资项目:
主要指涉及较大金额或比例的欧盟资助项目,或被关键基础设施、技术或投入领城的欧盟法律所涵盖的项目。法案中列目清单,包括欧洲卫星导航系统(伽利略和 EGNOS)、哥白尼计划、地平线2020、泛欧交通、能源和通信网络、欧洲防务工业发展计划以及永久结构性合作项目。欧盟委员会将视情对项目清单进行修订。
3、需针对外国投资者的特别考虑因素:
(1)外国投资者是否由第三国政府直接或间接控制;
(2)外国投资者是否已有涉及影响欧盟成员国安全或公共秩序的行为;
(3)外国投资者是否存在从事非法或犯罪的严重风险。
(三)审查程序
外资项目的安全审查仍由投资所在成员国开展,但成员国应将外资项目信息及时通报欧盟委员会和其他成员国,内容包括:外国投资者和被并购实体的所有权结构,最终投资者及其资本投入,投资总额,外国投资者和被并购实体的产品、服务、经营活动以及所在成员国,投资来源,投资计划完成或已完成时间。对于进入审查程序的项目,欧盟委员会和其他成员可以提出意见和建议,成员国应在审慎考虑基础上,做出最终审查决定。未进入审查程序的项目,欧盟委员会和其他成员国可在项目完成后15个月内提出意见,但限于法案生效后完成的项目。
(四)支持措施
1、编制年度报告,成员国需在每年3月31日之前向欧委会提交前一年度的外资相关信息,拥有审查机制的成员国还需提交开展审查的相关信息。欧盟委员会需向欧洲议会和欧盟理
事会提交法案执行情况的年度报告,并公开发布。
2、建立联络点成员国和欧盟委员会建立专门联络点,提高信息共享水平,共同推动欧盟外资安全审查制度的实施。
3、建立专家组,对欧盟外资形势、国际外资安全审查经验等进行分析并提出意见,助力进一步完善欧盟外资安全审查法案。
4、定期评估,法案生效三年后,欧盟委员会需对法案的实施效果进行评估,并向欧盟议会和欧盟理事会提交评估报告,之后每五年评估一次。
三、法案特点
一是软性约束。法案是欧盟内部各方博弈和妥协的产物,为取得各方共识之所以,并得以快速通过,内容必然不太激进,而且富于弹性。法案并未创设类似美国外资安全审查委员会(CFIUS)的集权强力机构,欧委会意见对成员国没有强制约束力,成员国也没有向欧盟让渡国家安全领域的权限。
二是欧委会取得介入外资审查的话语权。虽然成员国仍掌握是否建立外资审查机制、是否审查外资以及是否审查通过的最终决定权,也有权不予采纳欧委会对于涉及欧盟利益的外资项目的审查意见,但法案通过建立外资审查的合作与信息报送机制,使得欧委会获得介入成员国审查外资并发声表态的机会,一定程度上拓展了欧盟机构在外资监管方面的话语权。
三是欧盟加严外资监管的趋势得以强化。尽管欧盟总体上坚持贸易自由化并欢迎外资,但新的外资审查框架无疑将加强欧盟对外资并购的监管,凸显欧盟面对内外部挑战日益增强的保护主义倾向。虽然该法规定了非歧视原则,且欧盟一再宣称不针对任何特定第三国,但还是能看出针对中国投资的意图。该法实施后,我企业开展对欧投资合作将可能面临更多法律障碍和监管壁垒。
四、法案是不是欧版CFIUS?
(一)欧盟投资环境相对宽松
欧盟的投资制度在世界上是比较开放的,欧盟成员国对外国直接投资的限制在全球主要经济体中相对很低。在这次法案之前,欧盟基本上主要只有对航空服务和能源部门的投资有限制。在航空服务上,非欧盟人士持股50%以上的将被禁止发放运营许可证,除非与本国达成协议。在能源部门,非欧盟国家控制的外国输气和输电系统运营商将被禁止在欧盟开展业务,除非证明他们不会危及成员国或欧盟的能源供应安全。除此之外,欧盟对外资的壁垒并不高。经合组织外国直接投资监管限制指数(FDI Regulatory Restrictiveness Index)跟踪衡量了全球60多个国家对外国投资的法定壁垒,表明欧盟的主要经济伙伴比欧盟有更多的投资限制,外国投资者在欧盟投资的障碍很小,特别是收购欧盟公司。
图1经合组织外国直接投资监管限制指数
数据来源:OECD近十年来,由于我国经济实力增强、对外投资增长迅猛、投资标的较为敏感等原因,引发了许多发达国家对中资审查呈现趋严态势,澳大利亚、加拿大、日本、美国等纷纷加大了外资审查力度。欧洲国家加大外资审查相对比较晚,而且主要集中在德国,相关条款基本都是在具体案例发生的时候才订立的。德国在动用国有资金阻止中国国家电网对德国电网运营商IFM Investors20%股份的收购之后,大幅降低了外国企业对涉及关键基础设施领域的收购触发审查的比例,由25%降到10%。紧随其后,德国政府又明确表示禁止其机械工具公司Leifeld出售给中国。这次法案的始作俑者也是以德国为首的欧洲国家,基于保护关键领域及其供应的考虑,在欧盟内部达成一个软约束的规则,以应对外资对其他欧盟成员国进行关系到德国关键利益的项目并购。从这个意义上看,欧洲国家的外资审查更偏向防御性,而不是攻击性,除关键领域的保护显著增强外,总体投资环境相对比较开放。
就已知的中国对外投资案例看,欧盟及其成员国很少对中国投资进行审查限制。相比之下,中国企业受CFIUS审查案例逐年增加。据Hengeler Mueller律师事务所介绍,近年来投资欧洲的项目(除电网等关键基础设施以外)较少受欧洲国家或欧盟的审查,反倒是欧洲项目如果在美国有资产的,都需要考虑是否受CFIUS审查限制。


(二)中国对欧投资(除关键领域外)关注度不高
从欧盟投资来源地来看,美国、瑞士、加拿大一直是欧盟外商投资较大的来源地。近年来,美国、瑞士等对欧投资传统国家的比重下降,而加拿大、中国、巴西等国家的投资比重开始上升。总体上,中国占欧洲外商投资交易总额的比例还不是很大。但过往我国出现过单个大型投资标的处在关键基础设施、关键技术、关键原材料等领域的情况,因而可能会引起欧洲国家的重点关注。
(三)中国对欧投资模式变化有利于规避审查
我国在欧洲的投资水平和模式近两年开始发生了显著变化,这些变化在2018年进一步深化。从规模上看(图2),我国对欧的投资在2017年大幅下降后,在2018年再次下降,交易额已不足2016年的一半。从国别分布上看(图3、图4),我国对欧的投资存量主要还是集中在英国、德国和法国,从投资流量看,近些年三大国占我国对欧投资的比例明显下降,2018年北欧的瑞典和卢森堡吸引到较大规模的中资,分别归功于吉利和联想在两国的大额投资。从行业分布看(图5),我国在欧投资呈现显著的多样化趋势,前几年大型收购得到有效遏制,资金在各行业之间更加分散化分布,2018年没有一个行业占比超过20%。从投资主体看(图6),国有企业投资占比总体上在下降。
我国对欧投资规模的下调、国别和行业的分散化、国有投资者比重的降低等变化,都有利于降低自身关注度,有效避开欧盟及成员国的审查。


五、法案对我国企业对欧投资的影响
法案作为欧盟层面首个基于安全和公共秩序对外资进行审查的立法,实施之后与以前相比,对我国企业赴欧投资主要有三方面的影响。
一是加大了我国企业投资被纳入审查的可能性,我企业赴欧授资的产业风险增加。法案规定的安全和公共秩序概念模糊,审查因素涉及关键基础设施和技术的行业领域非常宽泛,且并未穷尽,未来可能涵盖更多行业领域。法案列出的影响安全或公共秩序的5大领域,几乎覆盖了当前高技术相关的全部领域,而我对欧投资以技术寻求型为主,这实质上大大压缩了我企业赴欧投资的选择面,增大了安全审查风险。此外,影响欧盟利益的项目清单上所列项目规模广、耗时长、参与企业众多,法案将这些项目列入安全审查范围,相当于给我企业赴欧投资设置了大范围的“雷区”。这意味着我企业对欧盟投资并购的所有重要领域都可能会是审查对象,其被纳入审查的法律风险大增。
二是法案增强了对我企业投资进行审查监管的严格程度,我企业赴欧投资可能面临合法歧视。法案规定欧委会和成员国需特别考虑外国投资者由第三国政府直接或间接控制的因素,并鼓励欧委会和成员国考虑国家主导的对外投资项目情形。这符合欧盟近年来对我所谓政府补贴、国企不公平竞争和市场扭曲等经济体制机制的日益关注,具有较为明显的指向性和歧视性,意味着我企业尤其是国有企业赴欧投资将面临更为严格的安全审查。
三是法案增大了我企业对欧投资项目最终获批的难度。虽然成员国拥有对外资并购的最终决定权,但无疑将面临欧委会以及其他成员国的干涉压力。法案实施后,欧盟委员会及第三国实质上具有了干预任何成员国外资安全审查的隐性权力。这种情况下,若欧盟委员会或其他成员国存有异议,那么即便我企业对友好国家投资,也面临较大的安全审查风险同时,我企业对尚未建立安审机制的国家投资,也会面临较大的安全审查风险。当对华态度友好且欢迎中国投资的成员国未审查我投资或倾向审查通过时,欧委会可联合其他对我投资持有偏见的成员国提出异议,施加外部压力,这将一定程度上延缓我投资获批进程,并对我投资造成负面影响。
六、对策建议
法案将于3月21日在欧盟官方公报上公布,20日后生效,并在生效18个月后正式实施。欧盟自此拥有对任何影响安全或公共秩序的外资并购进行审查的法律工具,我企业投资可能受到重点审查,这对中欧贸易投资合作可能造成负面影响。建议从以下三方面妥善应对:
一是与欧方保持官方和民间的密切沟通,在现有基础上进一步搭建有效的沟通交流机制和平台。我公司探索的基于跨境双向投资的产业合作峰会能够发挥沟通交流、增进互信的作用。通过在各界人士务实交流,在项目落地的过程中,能够更有力地引导欧洲国家正面看待我投资,阐明贸易保护主义危害,敦促欧方保持审查过程公开透明,公平公正对待我投资者,在审查涉我投资项目时把好决策关,不受欧委会和其他成员国负面意见干扰,实现中欧经贸互利共赢。
二是加强对我国企业合规性的政策指导,引导企业做好投资前尽职调查。我企业需认真研究法案内容,分析评估对我影响,对欧投资应遵守欧盟以及成员国法律法规,加强风险防范,审慎选择并购目标,聘请专业机构提供协助,提高审査通过机率。尽可能发挥欧盟中国商会以及成员国中资企业协会在政策咨询、信息分项、政府公关等方面的作用。
三是创新对欧投资方式,设立并扩大新型双边基金。中欧产业互补性强,欧洲有大量“隐形冠军”企业在第二次、第三次工业革命中积累了制造经验和管理经验,如果中国企业能通过并购获取,将会节省下大量研发时间和少走不少弯路。而欧洲的产业发展也到了瓶颈期,欧洲企业需要资金,需要中国市场。我公司发起设立的新型双边基金(中英基金、中法基金等)作为创新性的对外投资方式,通过与当地投伙伴的合作,以“共同出资,共同管理,优势互补,商业可行”为基本原则,致力于实现合作共赢。
(本文作者介绍:中投研究院立足于为中投公司战略和内部投资决策提供独立、客观和前瞻的研究支持。)