文/新浪财经金融e观察(微信公众号:sinaeguancha)专栏作家 林采宜
综合考量宏观经济增长和利率政策、税费、移民优惠和价格偏离度等4个指标 ,我们看好意大利罗马、西班牙巴塞罗那、日本大阪和荷兰的阿姆斯特丹的房地产价格增值;其次为德国、美国、法国、新西兰较为稳定的地产收益。对新加坡和韩国的房地产持谨慎评价。

对于中国人来说,选择适合投资的国家和城市,不仅要考虑当地房地产的价格优势,同时还需要考虑政治制度稳定、移民政策开放甚至气候适宜,文化环境易融入等各种因素。因此,我们选择政治稳定、经济发达、文化开放,且2008-2013年期间中国移民最多的国家作为本报告研究分析的重点,它们分别是:美国、加拿大、日本、澳大利亚、韩国、意大利、西班牙、法国、新西兰、德国、英国、荷兰、新加坡。我们将这些国家中的大城市、尤其是国际性大城市作为比较分析的对象,其中包括纽约、洛杉矶、温哥华、多伦多、东京、大阪、悉尼、墨尔本、首尔、罗马、巴塞罗那、巴黎、奥克兰、柏林、伦敦、阿姆斯特丹、新加坡。


一、2007年后国际性大城市房价趋势
根据2007年金融危机以来的房价统计数据,多伦多、温哥华、悉尼、墨尔本、巴黎、奥克兰、柏林、伦敦、新加坡等9个城市的房价已恢复且超过金融危机前的房价、创出历史新高,其中绝对涨幅最大的是伦敦;洛杉矶、东京、大板、首尔和阿姆斯特丹房价基本恢复到次贷危机前;而纽约、罗马、巴塞罗那的房价仍然低于危机之前,且滞后于所在国经济的复苏水平。

二、影响国际性大城市房价的主要原因
1、各城市房价变化主要随国家房价整体变化而变化,彼此相关性高达80%
影响各城市房价变化的因素可以分为国家原因和自身原因。次贷危机以来,大城市和其国家的房价水平相关性都在80%以上,美国、加拿大、澳大利亚、西班牙、德国和英国甚至超过90%,说明国家整体房价变化是决定城市房价变化的核心因素。

从变化幅度来看,房价创出新高的大城市,一般其涨幅水平都明显高于所在国的平均水平,比如多伦多、悉尼、墨尔本、巴黎、奥克兰、柏林、伦敦;在房价未创新高的城市中,洛杉矶、东京、罗马和阿姆斯特丹的涨幅高于全国平均水平;纽约、大阪、首尔、巴塞罗那略低于整个国家整体的房价水平。

2、 宏观经济和外来投资是影响各国房价变化的主要因素
(1)经济增长与房价涨幅基本一致
经过数据分析,我们发现2007-2014年间在房价上涨幅度较大的城市也是所在国经济复苏、增长比较稳健的国家 ,如德国、加拿大、澳大利亚、新西兰;经济复苏迟缓的国家,其房价水平恢复也相对滞后,如荷兰、意大利、西班牙;法国、日本和美国经济大致恢复,房价水平也接近恢复。

事实上,在经济危机前1996-2006年十年间经济增速仍保持较高的新加坡(年均增速5.4%)、韩国(6.5%),在此轮经济危机中受影响相对较小,仅2008-2009年增速下滑,随后其制造业和服务业得到快速恢复,房地产也相应得到较快恢复 。而那些本身经济增速已较低(年均增速低于4%)的发达国家 ,除了受次贷危机直接打击的美国和1990年金融危机后一直一蹶不振的日本,其余房价涨幅和国家的经济增长幅度基本一致。
经济对房价的影响,部分体现在居民收入带来的购房能力变化上。宏观经济不景气、居民收入下跌的国家,房价也相应下跌。我们发现:在2008年降息货币宽松政策下大部分国家居民收入水平有明显增长,但有较多收入增长的国家房价下跌,说明收入增长在经济恢复时期对房价的支持作用不明显。而收入本身下跌的国家里,如意大利、日本,房价下跌,说明经济差到收入下降时,缺乏收入的支持,房价就会下跌。

(2)降息一步到位的国家往往经济和地产恢复的较快
除了宏观经济复苏的因素之外, 我们发现,2008-09年利率下降幅度较大的国家,房价反弹相对较快。
2008年后各国利率都有不同程度下降,一方面刺激经济,另一方面刺激购房需求。利率下降较多的澳大利亚、加拿大经济增长和房价涨幅都相对领先;新加坡和韩国本身经济增速较高,受次贷危机影响较小,降息幅度也较少。日本长期低利率,虽有主动降息但可降空间少,经济和房价刺激作用也较小。美国利率下降较多,但作为次贷源头,房价恢复较慢,2012年后,加州各地的房价也陆续上涨。欧盟目标利率降低后,各国国债利率下降最多的是经济较好的德国、法国,房价恢复最快的也是这两国家;其他各国的国债利率下降幅度均小于目标利率下降幅度,和投资者对其经济的信心不足有关。因此我们认为利率也是影响房价上涨的重要因素。

(3)税收等其他地产政策刺激居民购房需求
个别国家还对居民购房给予政策鼓励,对地产市场的刺激作用比较明显。
澳大利亚政府在2008年推出First Home Owner Boost Scheme (FHOB) 引入104亿澳元的刺激套餐给予首次买房居民,鼓励其买房,2009年后房价就出现了明显上涨,新发房贷许可较2008年增加33%;
2012年3月,英国启动针对英格兰地区无房者的“购房支持计划”(Help to Buy)计划,将住宅抵押贷款的存款保证由4万英镑降低至1万英镑,首付比例下调至5%。2013年推广至全国,并开始对新屋购房者的提供无息或低息贷款,10月份推广至所有购房者抵押贷款的政府担保政策。2012-2014年英国房价涨幅分别为2.3%、5.5%和10% ;
2013年4月,韩国政府公布了“住宅市场正常化综合对策”,包括宣布将暂停公共住宅建设,购房免除今后5年转让税,给予首次购买住房的人不受总负债偿还比率(DTI)限制的待遇和年内将可享受免付购置税的优惠等 ;随后地产开始回暖,2013-2015年房价上涨幅度分别为0.4%,2.1%和4.2%。
(4)海外投资者和移民的购房需求是刺激房地产需求的另一个重要因素
此外,引入海外移民购房需求也是部分国家刺激房地产复苏的重要政策手段。例如,澳大利亚在2008年12月废除了“临时居民必须在离开澳大利亚时将其房产出售”的规定。方便了国外投资者对澳大利亚住宅的投资,2013-2014年国外居民申请购房数达到了当年住宅建设完工数的13.5%;为了鼓励外国人来英购房,英国免除海外买家出售房屋的资本利得税,2014年,约15%买家来自英国以外 。德国并没有出台鼓励海外投资者投资的政策,但因其稳定的经济和稳定的房价,也吸引了大量欧洲大陆其他国家的投资者,据德国房地产协会IVD统计,在德国的房屋投资市场中,来自外国的投资者已占到1/4 。

由于澳大利亚、加拿大、英国、美国等国家的海外投资者通过购房可以获得移民资格,2009年以来,澳大利亚、加拿大、德国、英国都吸引了不少海外投资者购房移民。德国因经济稳定,吸引了波兰、罗马尼亚、保加利亚等欧盟经济落后国家劳动力的就业移民 ,移民的增加也对地产市场带来新的需求,因此房价也出现大幅上涨。

但2015年后,这些房价上涨较快的国家开始针对海外投资者加大税收:澳大利亚严格执行限制外国人购买二手房的命令;英国从2015年4月开始重新对海外购房人征收资产利得税。

3、城市经济地理文化等自身原因也是影响国际性城市房价的重要因素
悉尼、巴黎、伦敦、多伦多等国际性大城市由于经济地理文化等自身因素深受海内外投资者追捧,导致更多人口涌入;也是房价上涨的重要原因。除纽约和首尔以外,其余各国的大城市人口增速及房价涨幅都都快于所在国的平均水平。
根据高力国际公布报告显示,2012年中国人占温哥华购房者比例超40% 。房产咨询公司Knight Frank 公布,2012-2013年,伦敦中心城区新建住宅中60%以上由外国人购买 。据德国房地产协会IVD统计,在德国柏林,30%的购房者来自意大利、西班牙、法国等其他国家。

总而言之,影响国际性大城市房价的主要因素有:(1)利率政策和其他鼓励购房政策。在金融危机初期时,利率下调和鼓励购房政策的出台有利于刺激地产需求促使市场回暖;(2)宏观经济的复苏。房价回暖幅度主要与经济增长幅度一致;(3)对海外投资者和移民的优惠政策。引入外部需求也是带动当地房地产市场回暖的重要措施。
三、 目前适合房地产投资的海外城市
1、经济复苏稳健的国家预期中长期房价走势相对乐观
如上所述,宏观经济增长对房价具有重要影响。由此可以推断,经济平稳增长的德国、意大利和有明显触底反弹的西班牙和日本是房地产投资的首选国家 ;经济增速下滑的韩国和新加坡则为谨慎回避的国家。

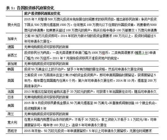
2 、海外投资者购房和持有成本低、移民政策宽松的国家,房价预期乐观
税费是交易和持有房屋的成本,对投资收益有重要影响。综合来看,新西兰即便新开征两年内出售房屋的增值税,但其购买过程中的地税仍会吸引一批投资者。新加坡对海外投资者加征15%的印花税使其购房成本大幅提高,我们对此表示谨慎。韩国、意大利和英国购房税费和持有费率综合看相对较低。其余国家中,澳大利亚对海外投资者加征5000-1万澳元申请费,但综合成本与加拿大、法国、荷兰、西班牙等接近,持有成本较低。日本、美国购房费率较低持有成本较高。德国则相对较高。

结合考虑移民政策,对有移民优惠的国家更加偏好。西班牙推出“黄金签证”以吸引海外投资者 以及卖出时对增值部分利润征收的税率相对较低,我们认为其在税费方面仍有一定吸引力,且会吸引部分移民倾向投资者。同样情况的还有意大利。而英国从2015年4月开始重新对海外购房人征收资产利得税,加拿大暂停地产投资签证,也会使部分移民倾向的投资者转移到其他国家。综上考虑我们偏好西班牙、意大利,其次为移民所需投资金额相对较低的加拿大、新西兰和美国(见表1)。
3、房价下跌到历史低位,房价收入比、房价租金比较低的城市更具有投资价值
从2007-2014年房价蜡烛图看,除德国和韩国外,其余国家都经历了金融危机房价都有大幅下跌,但后来都已经相继回升甚至超出危机前水平,其中澳大利亚、加拿大、英国、韩国的房价指数已经超出2000年以来平均水平20%-40%。只有荷兰、西班牙、意大利的房价仍然比危机前分别低17%、14%和35%,房价指数负向偏离平均价格5%-10%。

此外,在选择城市时,城市的房价收入比也是值得关注的指标。看好米兰、悉尼、温哥华、大阪、巴塞罗那、墨尔本、洛杉矶、柏林和阿姆斯特丹这9个城市的房价收入比相对较低。从各城市租金收益率看,柏林、巴塞罗那、墨尔本、多伦多、奥克兰、阿姆斯特丹和洛杉矶则显得较有吸引力。

4、结论
综合考量宏观经济增长和利率政策、税费、移民优惠和价格偏离度等4个指标 ,我们看好意大利罗马、西班牙巴塞罗那、日本大阪和荷兰的阿姆斯特丹的房地产价格增值;其次为德国、美国、法国、新西兰较为稳定的地产收益。对新加坡和韩国的房地产持谨慎评价。
(本文作者介绍:)